Господа, кто-нибудь сравнивал звук PureBone через SPDIF и AES выходы? Есть ли разница?
Сравнивал — на вашем оборудовании? Разница ж на стороне приемника вероятна.
Логично, но хотелось бы сначала услышать отзывы стороны, т.к. тестирование AES выхода в моем случае - это покупка кабеля и прежде чем делать шаги в этом направлении, я бы предпочел предварительно ознакомится с впечатлениями по теме.
Я сравнил на apogee da-1000. Как по мне разница минимальна в пользу AES. И на 99% уверен, что разница на стороне цапа. Для чистоты эксперимента брал одинаковый очень бюджетный кабель аналогичный с разными разъëмами
Остался на AES
На дешманских кабелях (обычный прошный AES/EBU vs недорогой 75 ом коаксиал) разницы не обнаружил, дальше этого не пошел, ибо оказалось что удобное подключение все таки RCA, иначе есть некоторые гемморы. Для меня вопрос не стоящий серьезных телодвижений, но наверняка найдутся и небо/земля отзывы.
Олег, Михаил, при сравнении терминировали неиспользуемый выход резистором сообразного номинала?
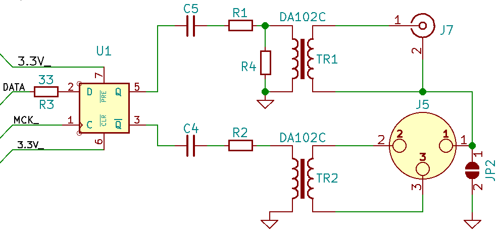
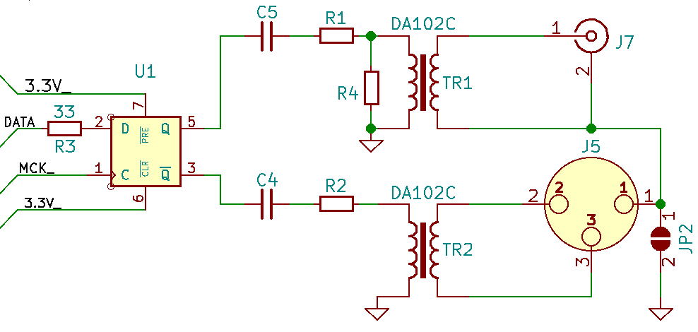
Не тратьте время на тесты SPDIF-AES
В PureBone оба выхода сделаны идентично. Если слышите разницу то это кабели или на стороне приёмника.
Это действительно нужно делать?
На относительно - бюджетных кабелях, склоняюсь к AES, как с лучшим звучанием.
Прямо беда, только начал просто радоваться музыке и тут - зрасьте, приехали
Интриги, поиски, расследования - с клоками беда, выходы терменируй…
Кстати, как сервер - бигль зачет, я уже и успокоился было
Чисто теоретически схема с терминированием будет работать лучше.
Так как выходы в противофазе. Если нагрузить оба выхода то потребление у выходного каскада выравнивается и в идеале становится постоянным. Меньше помех по питанию.
или можно одновременно подключить ЦАП двумя проводами, да?
Являюсь счастливым обладателем обоих вариантов, мой слух не позволил мне услышать разницу, но к Вашим советам прислушался и от греха подальше поставил в машину с терменированием)
А каким образом нужно производить терминирование?
да
Ага, т.е. подключать ЦАП двумя проводами, а выбирать только тот вход, что нужен - это и будет терминирование?
Это паяльником махать каждый раз при смене выходов purebone?)
Я намного продуманней, у меня один выход
Да, верно.
Но ещё раз повторяюсь терминирование исключительно для упокоения души. Народ не слышит разницы.
То есть это по фен Шую. Пример простой и правильной реализации схемотехники.

